电化学CO2还原(eCO2R)是利用可再生能源将CO2转化为增值化学品的可持续方法。尽管电化学CO2还原在过去几年取得了显著进展,尤其是在催化剂选择性和产率方面,但其稳定性问题,特别是在工业应用中的气体扩散电极(GDE)稳定性,依然是一个巨大挑战。GDE通常由疏水性碳纸或PTFE膜构成,并且上面沉积有铜基催化剂,用于催化多碳产物。然而,由于腐蚀、盐析、氢气进化反应(HER)和电极脱层等问题,这些电极在长期使用中往往表现不佳。因此,如何增强GDE的稳定性,并提高eCO2R反应的选择性与产率,成为电化学CO2还原技术发展中的关键。
一、成果简介
基于此,91色 彭扬教授团队提出了一种金属有机双层(MODL)方案,通过电纺聚合物为气体扩散电极提供保护膜,从而提高其稳定性,并进一步提高了eCO2R的选择性。该研究以“Metal-organic double layer to stabilize selective multi-carbon electrosynthesis”为题,发表在《Nature Communications》期刊上。

二、作者简介

彭扬,91色 91色 院长,教授、博导。担任江苏省先进负碳技术重点实验室副主任、苏州市低碳技术与产业化重点实验室主任。研究领域关注CO2活化与催化转化、绿氢与二氧化碳耦合的基础与应用研究,探究金属-有机催化剂结构设计与微观调控对CO2分子活化与催化转化的影响。在Science, J. Am. Chem. Soc., Nat. Commun., Angew. Chem. Int. Ed., Adv. Mater., Energy Environ. Sci.等期刊上发表60余篇学术论文。
三、研究亮点
1、金属有机双层(MODL)设计:团队创新性地提出了金属有机双层(MODL)模型,用于描述电化学CO2还原中的电极界面,改进了传统的电双层模型。
2、电纺聚合物膜的应用:通过电纺聚乙烯醇(PVA)聚合物膜并将其镶嵌于铜涂层气体扩散电极(GDE)上,显著提升了电极的机械稳定性及电化学性能。
3、多碳选择性的提高:研究发现,采用该保护膜的GDE在高达91.2%的Faradaic效率下持续运行超过300小时,展示了其在工业应用中的潜力。
四、图文导读

图1 金属有机双层(MODL)方案与传统电双电层模型的比较
图1展示了MODL方案与经典电双层模型的对比。经典电双层模型(Gouy-Chapman-Stern模型)展示了电极表面与溶液之间的离子分布,具体为由静电相互作用和热运动共同作用的离子层。传统模型将离子分布划分为内紧密斯特恩层(Inner Helmholtz Plane,IHP)和外扩散层(Outer Helmholtz Plane,OHP)。然而,在MODL中,电极表面添加了聚合物保护层,这一层通过特定的功能基团(如四级铵基和羟基)来调节离子的溶剂化和分布,进而改变电极的电场和水结构。MODL模型在此基础上对OHP进行了进一步的改良,使其能够更有效地调节局部电场和离子的分布,从而优化CO2还原反应的动力学。这种设计不仅提升了多碳产物的Faradaic效率,还增强了电极的稳定性,并能够在高电流密度下长时间稳定运行。

图2 在静电场和氢键框架下构建金属有机配位层
图2展示了通过电纺技术制备的聚合物膜与气体扩散电极(GDE)的结合过程。图中展示了聚合物膜的制备过程,聚乙烯醇(PVA)被改性后通过电纺技术形成薄膜,随后涂覆在铜涂层的气体扩散电极上。电纺膜不仅增强了电极的机械稳定性,还通过引入四级铵基和羟基来调节电极表面的电双层结构,形成金属有机双层(MODL)。另外,还展示了通过这种设计的GDE在电化学CO2还原反应中的表现,结果表明,该电极在300mA/cm²的电流密度下能保持91.2 ± 3.8%的C2+ Faradaic效率,显示出极佳的性能。这一结果表明,通过电纺膜的保护和调控,电极的稳定性和选择性得到了显著提高。

图3 PTFE/Cu/PVAPA54和PTFE/Cu/PVAQA54的eCO2R性能比较
图3展示了在300mA/cm²电流密度下,采用聚合物膜修饰的电极的稳定性测试结果。图中的数据表明,经过电纺聚合物膜保护的铜涂层电极能够在300小时的长时间运行中,保持稳定的电化学性能,且C2+产品的Faradaic效率稳定在91.2 ± 3.8%的水平。这表明,聚合物膜的保护作用有效防止了电极脱层、盐析等问题的发生,极大地提高了电极的长期稳定性。在传统电极中,这些问题常常导致电极性能衰退,甚至完全失效。因此,实验结果验证了MODL方案在提高电极稳定性和多碳生成效率方面的优势。

图4 聚合物介导的K+迁移动力学研究
图4研究了聚合物对钾离子(K+)迁移动力学的影响,特别是在经过长时间电解反应后的PTFE/Cu/PVAPA54和PTFE/Cu/PVAQA54电极的比较。通过交叉截面SEM和EDX元素映射图可以看到两者在K+离子分布上的差异。对于PTFE/Cu/PVAPA54电极,K+离子渗透进入PTFE膜,而在PTFE/Cu/PVAQA54电极中,PVAQA54覆盖层有效地阻止了K+的迁移。电化学阻抗谱结果显示,PVAQA54的K+离子导电率为2.84 mScm−1,而PVAPA54的为14.36 mScm−1,进一步验证了PVAQA的阻钾效果。AIMD模拟结果显示,PVAQA中的K+离子在5秒内被排除出MODL区域,而在PVAPA中,K+则会向内赫尔姆霍兹平面移动。这些结果表明,PVAQA54聚合物层能够有效地阻止K+的迁移,从而提高电极在二氧化碳还原中的性能。

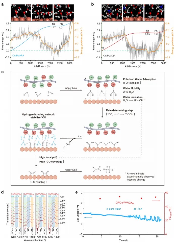
图5 Cu/PVAPA54和Cu/PVAQA54的实时电化学-光谱特性分析
图5展示了MODL中氨基(四级铵基)和羟基的协同作用如何促进多碳合成过程。该图通过红外光谱(IR)和拉曼光谱数据,分析了氨基和羟基在电极表面的作用。研究发现,氨基通过加强局部电场,促进水分子极化和离子化,从而加速了C−C偶联反应的进行。羟基则通过形成广泛的氢键网络,有效稳定了中间体(如CO)在电极表面的吸附,从而降低了C−C偶联的能量障碍。图中进一步展示了在不同电势下,采用MODL设计的电极能够显著提高CO的稳定性,并促进其转化为C2+产物(如乙烯和乙醇)。这表明氨基和羟基的协同作用是提高多碳合成选择性和效率的关键因素。

图6 以纯水MEA展示QA-OH协同作用的机理
图6展示了MODL设计的机制分析及其在MEA中的应用。该图通过自由能计算和分子动力学模拟,探讨了氨基和羟基在水结构中的作用。结果表明,四级铵基不仅能增强局部电场,还能通过电场调节水分子的极性,促进水的解离和C−C偶联反应的加速。同时,羟基则通过增强氢键网络,提高了水分子在电极表面的稳定性。这种设计在使用纯水作为阳极溶液时,能够有效避免K+离子的影响,并实现高C2+选择性。图中的实验数据进一步证明了该MEA装置在长期运行中的稳定性,展示了MODL设计在工业级CO2还原中的应用前景。
五、总结展望
本研究通过提出金属有机双层(MODL)设计,对传统电双层模型进行了重新构建,为电化学CO2还原系统中的界面工程提供了新的方向。MODL不仅有效提升了电极的稳定性,还大幅提高了多碳产物的生成效率,为未来的工业化CO2还原电解技术铺平了道路。
六、文献信息
Metal-organic double layer to stabilize selective multi-carbon electrosynthesis. Nature Communications, //doi.org/10.1038/s41467-025-59025-5.

